新祥旭考研官网欢迎您!
网站首页
|
收藏网站
|
招聘教师
|
招聘员工
|
联系我们
2027考研课程
北大清华全科定制
985高校全科定制
211高校全科定制
普通高校全科定制
经管专业全科定制
政法专业全科定制
人文专业全科定制
社科专业全科定制
外语专业全科定制
艺术专业全科定制
医学专业全科定制
理工专业全科定制
考研全科辅导
名校考研定制
考研复试辅导
专业课一对一
公共课一对一
考研集训课程
名校保研辅导
名校考博辅导
当前位置:
首页
>
名校攻略
>
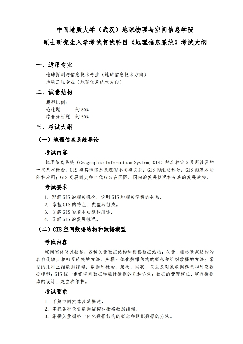
中国地质大学考研辅导班: 中国地质大学(武汉)2020年地球探测与信息技术专业&地质工程专业-地球信息技术方向-复试科目
中国地质大学考研辅导班: 中国地质大学(武汉)2020年地球探测与信息技术专业&地质工程专业-地球信息技术方向-复试科目
新祥旭小可老师 / 2020-05-11
更多资料、报班详情可咨询新祥旭小可老师【
VX:xxx15271916348】
下一篇:
中国地质大学考研辅导班: 中国地质大学(武汉)2020年地球探测与信息技术专业&地质工程专业-勘查地球物理方向-复试科目
上一篇:
中国地质大学考研辅导班: 中国地质大学(武汉)2020年BL8 矿业权评估复试考试大纲0922
全方位权威辅导,考研复试效率高
面授一对一
在线一对一
魔鬼集训营
咨询课程
预约登记
以效果为导向 以录取为目标
添加微信咨询考研问题
×
北清考研定制
985考研定制
211考研定制
学硕考研定制
专硕考研定制
北京考研私塾