新祥旭考研官网欢迎您!


2011年中央财经大学432统计学考研真题

新祥旭考研杨老师18201388241 / 2020-10-29


大家在考研时如果遇到了困扰,不管是择校还是备考,都可以找新祥旭杨老师。
最后,希望大家坚持到底,预祝考研的你成功上岸!
新祥旭杨老师电话:18201388241

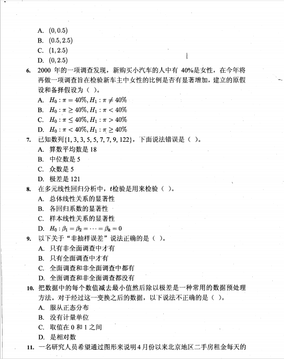
全方位权威辅导,考研复试效率高

面授一对一
在线一对一
魔鬼集训营
咨询课程 预约登记

以效果为导向    以录取为目标

添加微信咨询考研问题
北清考研定制 985考研定制 211考研定制 学硕考研定制 专硕考研定制 北京考研私塾
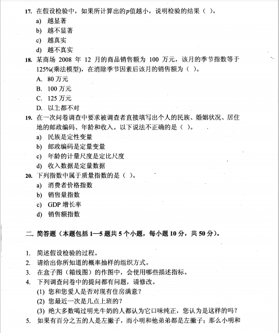
x