本文将由新祥旭考研徐老师对2021年上海财经大学翻译学专业考研进行解析。主要有以下版块:2021年招生人数、研究方向、考试科目、参考书目、分数线、报录比等几个方面。
一、2021年招生专业目录
011 外国语学院
0502Z1 翻译学
1、研究方向:
01(全日制)翻译理论与实践
2、初试科目:
①101 思想政治理论
②241 二外日语 或 242 二外法语
③617 基础英语与基础知识
④811 学术阅读与写作
3、复试内容:
4、招生人数:6人
二、参考书目
初试推荐参考书目:新祥旭直系学长学姐一对一辅导全套备考复习书目清单及资料
复试:
《英汉翻译教程》(修订本)张培基主编,上海外语教育出版社(2009 年);
《翻译新论与实践》方梦之著,青岛出版社(2000 年);
Introducing Translation Studies:Theories and Applications . (3rd ed.).
Munday, Jeremy. London and New York:Routledge (2012 年)
三、历年复试分数线
2020年:355/52/78
2019年:355/51/77
四、历年报录比
2020年:报名人数12人,实际考试11人,统考录取4人,推免2人
2019年:报名人数6人,实际考试6人,统考录取3人,推免2人
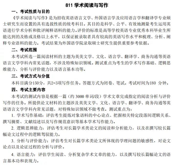
五、初试考试大纲


本文为新祥旭考研独家整理!
更多考研资讯请关注公众号:上财考研联盟
大家在考研时如果遇到了困扰,不管是择校还是备考,都可以找新祥旭徐老师。
最后,希望大家坚持到底,预祝考研的你成功上岸!
新祥旭徐老师电话:15717173284(同微信)



















