新祥旭考研官网欢迎您!


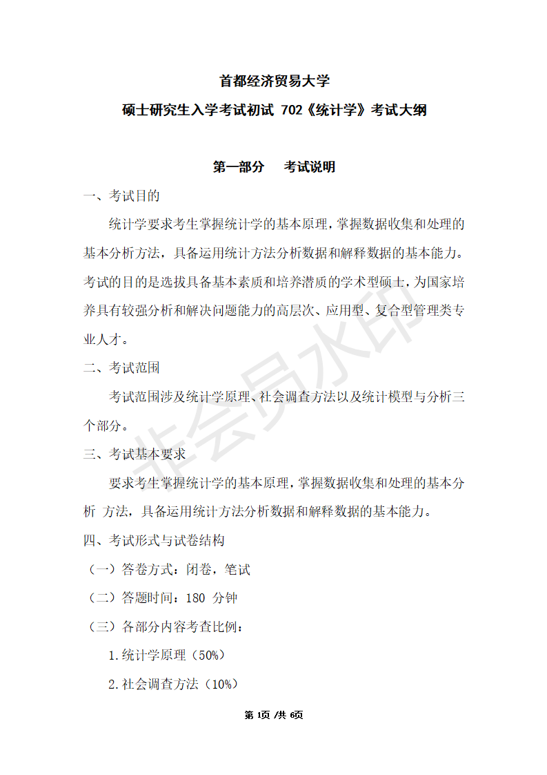
首经贸考研辅导班:首都经济贸易大学702统计学应用基础考研大纲、考试大纲及参考书目

新祥旭邱老师 / 2021-09-10

 

702《统计学应用基础》

 

参考书目

贾俊平.《统计学》(第六版),中国人民大学出版社,2015

本文内容来源于首都经济贸易大学研究生招生网官网,由新祥旭考研整理,希望能帮到22年考研的各位学子。

全方位权威辅导,考研复试效率高

面授一对一
在线一对一
魔鬼集训营
咨询课程 预约登记

以效果为导向    以录取为目标

添加微信咨询考研问题
北清考研定制 985考研定制 211考研定制 学硕考研定制 专硕考研定制 北京考研私塾
x