新祥旭考研官网欢迎您!


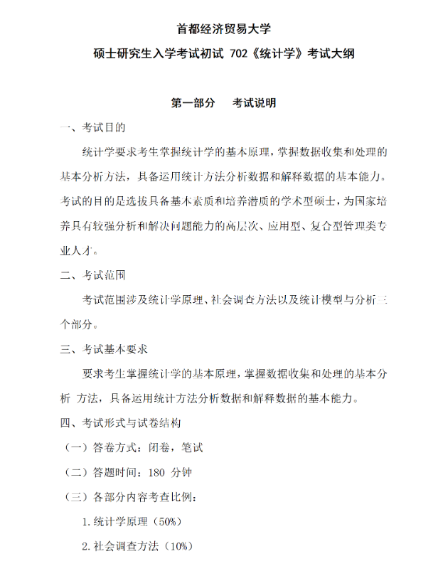
首都经济贸易大学硕士研究生入学考试初试 702《统计学》考试大纲

欧阳老师:vx13520919327 / 2022-09-13
首都经济贸易大学硕士研究生入学考试初试 702《统计学》考试大纲

添加图片注释,不超过 140 字(可选)
添加图片注释,不超过 140 字(可选)

 

全方位权威辅导,考研复试效率高

面授一对一
在线一对一
魔鬼集训营
咨询课程 预约登记

以效果为导向    以录取为目标

添加微信咨询考研问题
北清考研定制 985考研定制 211考研定制 学硕考研定制 专硕考研定制 北京考研私塾
x