清华大学机械工程系2023年博士生招生综合考核及录取办法
一、 资格审查
二、综合考核

三、推荐拟录取
四、其他
五、申诉及联系方式
清华大学机械工程系
2022年9月8日
新祥旭—清华大学考研辅导班著名品牌!
手机/微信:13697128120(新祥旭胡老师)
微信号:chen20181177
咨询QQ:3452546533(空间相册可看机构环境及学员上课照片)
总部地址:北京市海淀区苏州街长远天地大厦A2座21层新祥旭考研
乘车路线:地铁10号线苏州街站下C口出北行200米

清华大学机械工程系2023年博士生招生综合考核及录取办法
一、 资格审查
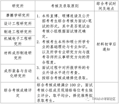
二、综合考核

三、推荐拟录取
四、其他
五、申诉及联系方式
清华大学机械工程系
2022年9月8日
新祥旭—清华大学考研辅导班著名品牌!
手机/微信:13697128120(新祥旭胡老师)
微信号:chen20181177
咨询QQ:3452546533(空间相册可看机构环境及学员上课照片)
总部地址:北京市海淀区苏州街长远天地大厦A2座21层新祥旭考研
乘车路线:地铁10号线苏州街站下C口出北行200米
