本文将由新祥旭考研邱老师对2024年复旦大学电子信息(计算机)考研进行解析。主要有以下板块:学院简介、招生人数、考试科目、分数线、复习大纲、复试录取等几大方面。
一、学院简介
复旦大学法学院初创于1929年(法律系),在八十余年的辉煌历史中,法学家群星璀璨,王宠惠、张志让、梅汝璈、杨兆龙等著名法学家都曾在复旦执教, 形成了复旦法学特有的精神特征。后虽几经改组与调整,但依然薪火相传。1981年恢复法律学专业,1983年重建法律系。2000年11月在原法律系基础上正式组建单一学科的法学院。
新法学院成立后,各项事业快速发展,现已建成完整的本科—硕士—博士人才培养体系,拥有法学一级学科博士学位授予资格, 已设国际法、民商法、法学理论、法律史、宪法学与行政法学、诉讼法和自然资源与环境保护法等七个二级学科博士点,设立一级学科硕士点(已设除军事法学外的其他九个二级学科硕士点), 建有法学博士后流动站,自2000年起开展法律硕士专业学位(JM)研究生培养;我院法学一级学科2012年入选上海市一流学科(上海市重点学科),获批设立“复合型”和“涉外型”等两个教育部卓越法律人才教育培养基地和两个上海市卓越法律人才培养基地。
主要研究方向:
01(全日制)法学理论
02(全日制)法律史
03(全日制)宪法学与行政法学
04(全日制)刑法学
05(全日制)民商法学
06(全日制)诉讼法学
07(全日制)经济法学
08(全日制)环境与资源保护法学
09(全日制)国际法学
二、专业目录
招生年份:2023年
拟招生人数:55
推免:45
考试科目:
①101思想政治理论
②201英语(一)或202俄语或203日语或241法语或242德语
③722理论法学
④839应用法学
备注:
1.本专业拟招收推免生45人。
2.学制2年。
3.本专业按研究方向分别组织复试,复试方式暂定为笔试和面试,复试内容包括报考方向的综合知识。
4.理论法学考试内容以法理学、宪法学为主;应用法学考试内容以刑法学、民法学为主。
三、复试分数线
2022年:360分
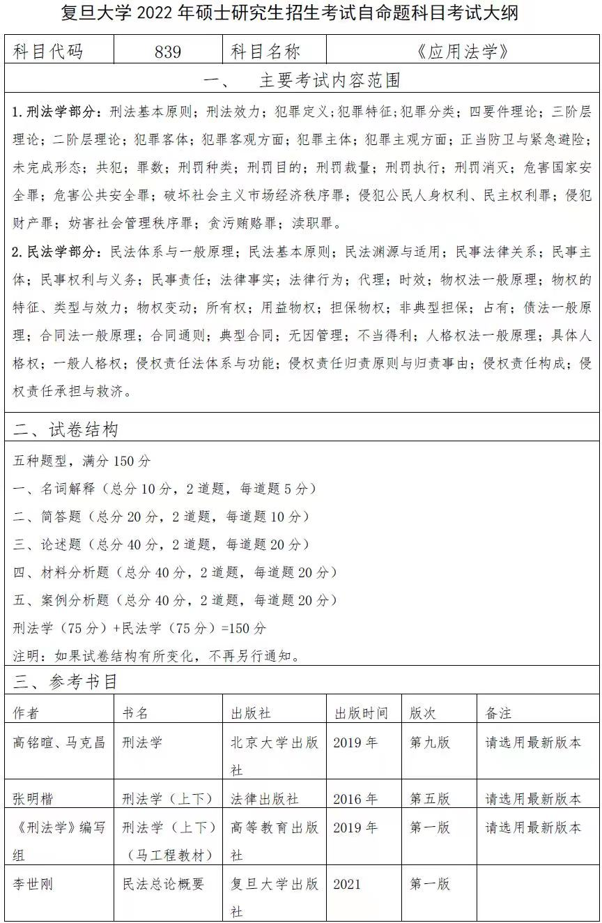
四、考研大纲


五、考研真题
2022年复旦大学理论法学真题
1、简答题(每题 10 分,4 题共 40 分);
(1)法律原则的特征
(2)简述正当法律程序
(3)新中国宪法的发展历史(含修正案)
(4)简述我国选举制度的特征
2、论述题(法理题 35 分, 宪法题 20 分,2 题共 55 分);
(1)司法权的特征
(2)我国宪法解释的特征
3、比较题(每题 10 分,4 题共 40 分)。
(1)法律规范与道德规范
(2)权利与权力
(3)宪法解释、宪法修改与立法
(4)特别行政区和民族区域自制制度的区别
4、宪法学单独的案例或事例分析题(每题 15 分,1 题共 15 分);
【案例是十大经典宪法案例的齐玉苓案】问题如下:
(1)宪法所规定的受教育权和普通法律所规定的受教育权有何区别?
(2)宪法权利和民事权利的区别
(3)对最高法的批示进行总结评价
(4)结合宪法知识,对法院直接援引宪法进行判决的做法进行评价
六、2022年整体录取情况
法理学录取一个,录取分:380分
法制史录取一个,录取分:379分
宪法学与行政法学录取一个,录取分:368分
刑法学录取一个,录取分:368分
民法学录取两个,录取分:381分,384分
诉讼法学录取一个,录取分:366分
经济法学录取一个,录取分:419分
环境与资源法学录取一个,录取分:364分
国际法学录取一个,录取分:382分


















