一、学院简介
高等教育研究所成立于1986 年,1996 年获批高等教育学硕士学位点,1997年首次招生。2003 年获批教育经济与管理硕士学位点,2004 年首次招生。2005年获批课程与教学论硕士学位点,2006 年首次招生。2010 年获批教育硕士学位点,2012 年首次招生。2012 年获批教育经济与管理博士学位点,2013 年首次招生。本所主要承担有关高等教育问题的理论和实证研究、本校改革发展的调研和咨询、以及研究生培养等任务。本所现任所长为高国希教授。目前教职工15人,其中正高职称5人,副高职称5人,中级职称2人。
主要研究方向:
01(全日制)学科教学(物理)
02(全日制)学科教学(历史)
二、专业目录
招生年份:2023年
拟招生人数:30
推免:10
考试科目:
01方向:
①101思想政治理论
②204英语(二)
③333教育综合
④915学科基础(物理)
02方向:
①101思想政治理论
②204英语(二)
③333教育综合
④916学科基础(历史)
备注:
1.本专业拟招收推免生10人。
2.学制2.5年。
3.01、02方向分别组织复试。
4.01方向拟招收15人,其中拟招收推免生5人,欢迎本科专业为物理学、应用物理学、核物理、天文学、材料物理以及具有较好大学物理基础的其他理工科专业的学生报考。
5.02方向拟招收15人,其中拟招收推免生5人,欢迎有较好文史基础的学生报考。
6.本专业不接受同等学力考生报考。
三、考试大纲
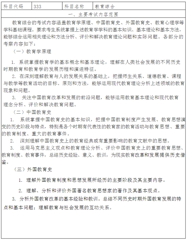
333教育综合考研大纲:

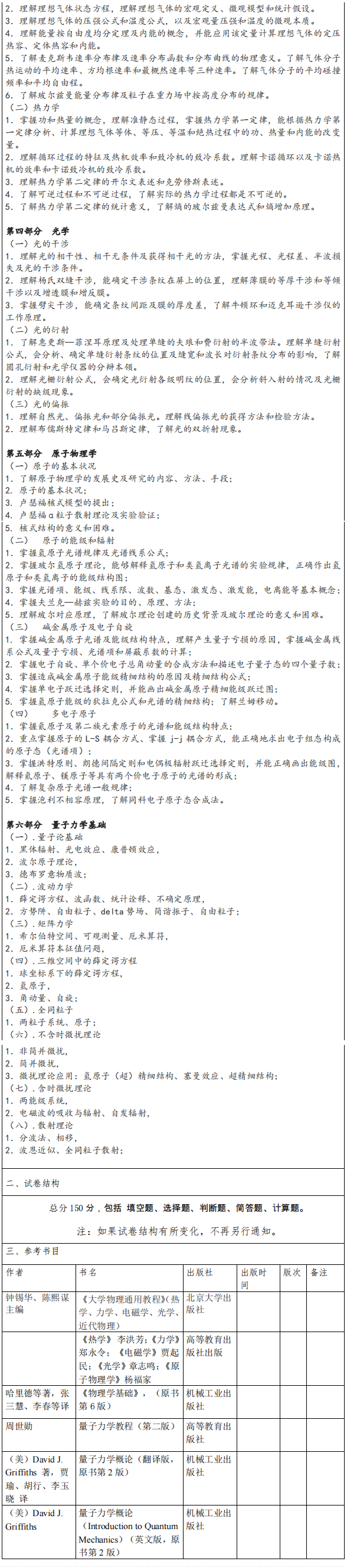
915学科基础(物理)考试大纲



四、复试分数线
2022年:351分
五、全科定制辅导计划
(一)全科定制辅导适合哪些学生?
1. 获取考研准备信息比较难
2. 备考毫无头绪,不知从何开始
3. 自制力比较差,对老师依赖太强
4. 备考时间不足,需要重难点分析
5. 考试分数始终无法提高,需要拔高提分
(二)新祥旭全科定制课程辅导优势
1. 课时量多,各科可科学分配课时,完全根据你的基础量身定制
2. 公共课在职老师授课经验丰富,专业课老师直系对口
3. 课堂上讲解各科知识点,课后布置作业巩固,课后全程免费答疑
4. 有针对性,一对一帮你各个击破,整体提分,考上目标院校
5. 课后贴心班主任全程跟踪和监督您的学习
(三)辅导流程
测评基础——匹配老师——定制计划——分配班主任——建议微信学习交流群——上课
(四)辅导形式
网授:腾讯会议、钉钉课堂、微信语音视频等
面授:现场1v1教室
(五)全科定制班型
全科120:适合二战及基础较好的、拔高巩固的学生
全科160:适合基础中等,各科比较平稳的学生
全科240:适合基础较差,各科都不突出,考名校的学生
全科300:励志一站上岸,基础较差,考名校的学生
(六)报名流程
咨询老师——缴费——签订协议——对接老师——定制方案——开始上课



















