首都师范大学建于1954年,办学历史可追溯至1905年成立的通州师范,是国家“双一流”建设高校、北京市与教育部“省部共建”高校。学校现有学科专业涵盖文、理、工、管、法、教育、外语、艺术等,六十多年来已培养各类
高级专门人才二十余万名,是北京市人才培养的重要基地。
学校现有博士学位授权一级学科17个,博士后流动站14个,硕士学位授权一级学科24个,3个博士专业学位类别,20个硕士专业学位类别,自主设置目录外二级学科学位授予点19个,自主设置交叉学科学位授予点9个。
国家重点学科4个,国家重点培育学科1个,北京市一级重点学科8个,北京市二级重点学科12个,北京市一级重点建设学科2个,北京市二级重点建设学科13个,北京市一级重点培育学科4个,交叉学科北京市重点学科2个。
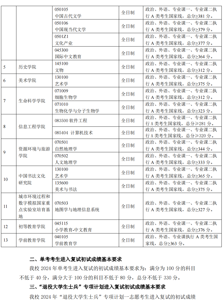
首都师范大学2024年硕士研究生一志愿考生进入复试的初试成绩基本要求



研途如一场漫长的马拉松,每一步都承载着汗水和期待。在这条充满挑战的路上,我们不仅要面对激烈的竞争、高耸的分数线,还要与内心的惰性和孤独作斗争。每一个为梦想而奋斗的学子,都深知良好学习习惯的重要性,但习惯的养成却需要时间和毅力的双重磨砺。
当夜幕降临,星辰闪烁,我们却常常在温暖的被窝中沉醉于梦乡,难以挣脱。课余时光,娱乐的诱惑总是让我们欲罢不能,而书本的知识似乎变得遥不可及。在这个充满自由的世界里,没有了外界的约束,我们的自律似乎变得如此不堪一击;失去了研友的陪伴,我们的动力也似乎在一点点地流失。
然而,即使在最黑暗的夜晚,也会有星星为我们照亮前行的道路。【新祥旭考研私塾】就是这样一座灯塔,在茫茫研途中为我们指明方向。在这里,有资深的导师为我们答疑解惑,有志同道合的研友与我们携手共进。封闭式集训的环境让我们能够全身心投入到考研的备战之中,忘却外界的纷扰和诱惑。
如今,【新祥旭考研私塾(北京封闭集训)2025年考研一站式备考基地】正敞开大门,热烈欢迎每一位有梦想、有决心的学子加入我们的大家庭。让我们携手共进,为梦想而战,让青春的汗水在这片热土上绽放出最耀眼的光芒!

新祥旭考研私塾适合的人群:
1.学习能力差、自控能力较弱的学生:对于一些学习能力相对较弱、自控能力不足的学生来说,新祥旭考研私塾可以提供系统的学习指导和管理,帮助他们建立正确的学习习惯,提高学业成绩。
2.想冲击名牌大学的学生:对于那些希望能冲击名牌大学的学生来说,新祥旭考研私塾可以提供更深入的知识体系和针对性的备考指导,帮助他们增加录取机会。
3.基础差的学生:对于一些基础差的学生来说,新祥旭考研私塾可以提供系统的基础课程和辅导,帮助他们填补知识漏洞,提高学习水平。
4.希望一战上岸的学生:对于那些希望能够一战上岸的学生来说,新祥旭考研私塾可以帮助他们制定科学合理的备考计划,提供高效的学习方法和解题技巧,提高考试的成功率。
最后,陈老师要跟大家总结一下,希望同学们根据自己的实际需求和学习方式来作出决策。如果你对自己的学习能力和自律性非常有信心,同时能够找到适合自己的学习方法和资源,那么自学可能是一个更好的选择。但如果你希望借助考研私塾的高强度学习环境来夯实基础和提高备考效果以及上岸几率,那么新祥旭考研私塾是值得你考虑的。
新祥旭考研私塾(北京封闭集训)的优势:
1、高效的学习:新祥旭考研私塾采用全封闭式学习方式,学生可以在相对安静的环境下全身心地投入到学习中,避免了外界干扰,提高了学习效率。
2、个性化教学:新祥旭考研私塾会根据每位学生的实际情况和需求,制定个性化的学习计划和教学方案,因材施教,针对特定问题进行有针对性的培训。
3、强大的师资力量:新祥旭私塾配备专业的教师团队和优质的学习资源,能够为考生提供全面系统的知识讲解和深入的学习指导,通过集中、强化的学习,提高考生的学习效果。
4、良好的学习环境:新祥旭考研私塾环境优美、氛围宜人,不仅可以为学生提供舒适的学习环境,也能够缓解学习压力,让学生更加轻松自在地学习。
5、提升综合能力:在新祥旭考研私塾中,学生不仅能够系统地复习知识点,还能够锻炼自己的综合能力,如时间管理、压力应对、团队合作等,这些能力对于以后的学习和工作都非常有帮助。
总的来说,新祥旭考研私塾是为广大考生提供的一种高效、全面、个性化的复习方式,它能够帮助考生更好地备战研究生入学考试,实现自己的梦想。
新祥旭考研私塾(北京封闭集训)部分环境展示








想要进一步了解的同学,欢迎前来参观学习!也可以扫描下方二维码联系新祥旭陈老师咨询详情!
新祥旭考研私塾,欢迎你的到来!


















