新祥旭考研官网欢迎您!


新祥旭考研:2025年北京师范大学世界经济学考研全科定制助你考研顺利上岸!

新祥旭胡老师:13697128120 / 2024-04-02

  一、新祥旭考研全科定制主要包括以下几个科目:

公共课:这部分通常包括政治和英语。政治是所有考试必考的科目,分数为100分。英语科目则主要测试考生的英语水平,包括阅读理解、写作、翻译等能力。

基础课:主要包括数学或专业基础。数学是许多专业考研的必考科目,根据专业不同,可能包括数学一、数学二、数学三等。专业基础则根据考生所报考的专业而定,可能涉及特定领域的基础知识和理论。

专业课:专业课是考研中非常重要的一部分,涵盖范围广泛,包括哲学、经济学、法学、教育学、文学、历史学、理学、工学、农学、医学、军事学、管理学、艺术学等13大类。其中,法硕、西医综合、教育学、历史学、心理学、计算机、农学等属于统考专业课,而其他非统考专业课则是由各高校自主命题。

除了初试的考试科目外,考研还包括复试环节。复试的考试科目通常包括英语能力测试(口语、听力)、专业课、综合面试等,具体考试科目和内容会根据不同高校和专业的要求有所差异。

在准备考研时,考生需要根据自己所报考的专业和院校要求,有针对性地进行复习和准备。同时,刷题和练习也是非常重要的,但需要注意不要盲目刷题,而是要有针对性地进行练习,不断反思和巩固所学知识。

总的来说,考研全科是一个涵盖多个科目和领域的综合性考试,需要考生具备扎实的专业知识和良好的应试能力。通过认真复习和准备,相信每位考生都能够取得理想的成绩。

二、新祥旭考研全科定制适合的人群:

考研适合的人群相当广泛,主要包括以下几类:

对专业知识有深厚兴趣的学生:如果你对所学专业有浓厚的兴趣,想要深入研究和探索该领域的更深层次知识,那么考研是一个很好的选择。通过考研,你可以进入更高层次的学习和研究,满足你对知识的渴望。

追求高学历以提升就业竞争力的人:在当今社会,研究生学历往往能够提升个人的就业竞争力。如果你希望在求职市场上拥有更多的选择和机会,或者想要进入某些对学历要求较高的行业或单位,那么考研可以帮助你实现这一目标。

想要转换专业或跨行业发展的人:有些人在本科阶段所学的专业并不符合自己的职业规划或兴趣方向,他们希望通过考研来转换专业或跨行业发展。考研提供了一个重新选择专业的机会,让你能够进入自己更感兴趣的领域。

有志于从事学术研究或教育工作的人:如果你对学术研究或教育工作有浓厚的兴趣,想要在这个领域有所建树,那么考研是必经之路。通过考研,你可以进入研究生阶段的学习和研究,为未来的学术或教育职业生涯奠定坚实基础。

想要提升个人综合素质和能力的人:考研不仅考查专业知识,还考查考生的思维能力、分析能力、解决问题的能力等。如果你希望通过考研来提升自己的综合素质和能力,以更好地应对未来的挑战和机遇,那么考研也是一个很好的选择。

三、新祥旭考研全科定制优势:

考研全科的优势主要体现在以下几个方面:

知识体系的完整性:通过全科复习,考生能够系统地学习和掌握各个学科的基础知识,形成完整的知识体系。这不仅有助于加深对专业知识的理解,还能提升跨学科的综合能力,为未来的学术研究和职业发展打下坚实基础。

应试能力的全面提升:考研全科涵盖了政治、英语、数学或专业基础以及专业课等多个科目,要求考生具备全面的应试能力。通过全科复习,考生能够提升解题技巧、思维能力、时间管理能力等,从而在考试中取得更好的成绩。

增加录取机会:在考研竞争日益激烈的背景下,全科复习能够提升考生的综合竞争力。相对于只复习部分科目的考生,全科复习的考生在总分上更有可能获得更高的分数,从而增加被录取的机会。

拓宽学术视野:全科复习使考生有机会接触到不同学科的知识和思想,拓宽学术视野。这有助于培养考生的创新思维和跨学科的研究能力,为未来在学术领域取得突破提供可能。

增强个人综合素质:考研全科复习需要考生付出大量的时间和精力,这个过程能够锻炼考生的毅力、耐力、抗压能力等。同时,通过不断学习和挑战自己,考生还能够提升自信心和自我价值感,增强个人综合素质。

需要注意的是,全科复习并非适合所有考生。每个考生的学习背景、兴趣、职业规划等因素都不同,因此在决定是否全科复习时,需要充分考虑自己的实际情况和目标。只有在适合自己的情况下,全科复习才能发挥其最大的优势。

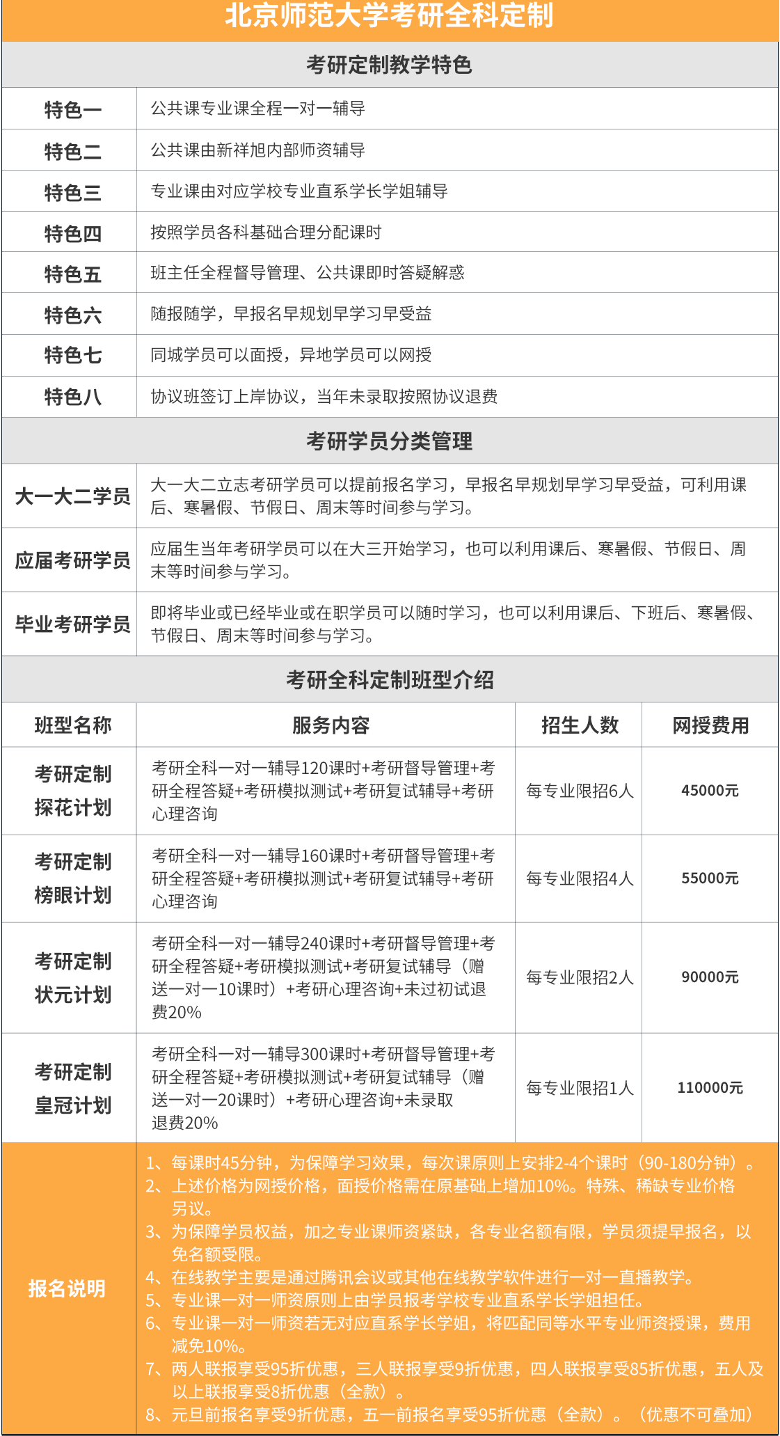
四、新祥旭全科定制课程介绍:

新祥旭考研全科2025年现正火热招生中!让我们携手共进,为梦想而战!

                                                              新祥旭考研全科定制胡老师:chen20181177,未经允许,禁止转载!】

 

                                                                 考研考博一对一辅导咨询胡老师:13697128120

全方位权威辅导,考研复试效率高

面授一对一
在线一对一
魔鬼集训营
咨询课程 预约登记

以效果为导向    以录取为目标

添加微信咨询考研问题
北清考研定制 985考研定制 211考研定制 学硕考研定制 专硕考研定制 北京考研私塾
x