新祥旭考研官网欢迎您!


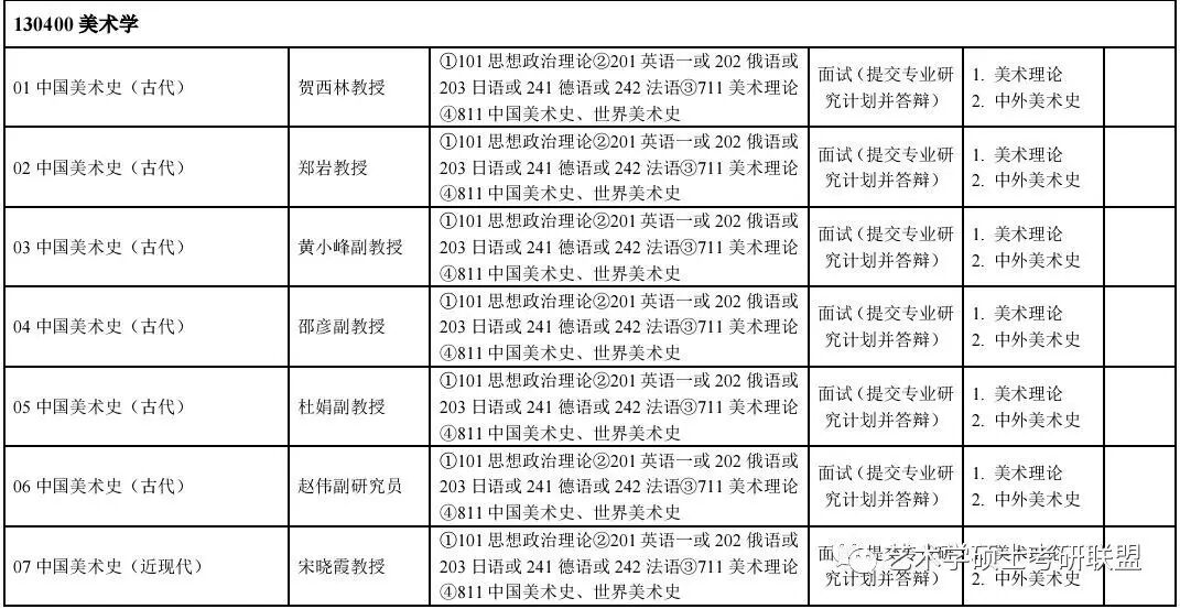
2018 年中央美术学院全日制硕士研究生招生专业目录(学术型)

【新祥旭考研官方网站】 / 2017-09-22

 

 

 

新祥旭2018年中央音乐学院考研一对一辅导班报名中!
《专业课一对一辅导班》
一对一辅导(政治、英语、数学、专业课)       
45课时常规+全套资料 
60课时两科保线+全套资料+复试全程
90课时两科保分(240分+)+全套资料+复试全程      
全科一对一辅导180课时(政治、英语、数学、专业课)。
咨询老师:  新祥旭考研---邓老师
手机/微信:13366254592 咨询QQ;3364342286
机构地址:北京市海淀区苏州街长远天地大厦B1座。

全方位权威辅导,考研复试效率高

面授一对一
在线一对一
魔鬼集训营
咨询课程 预约登记

以效果为导向    以录取为目标

添加微信咨询考研问题
北清考研定制 985考研定制 211考研定制 学硕考研定制 专硕考研定制 北京考研私塾
x