一、学院介绍
城市规划专业是全国重点学科和上海市重点学科。城市规划系前身为同济大学建筑系城市规划专业,于 1952年全国高校院系调整时由金经昌教授主持在国内首先创办,当时名为“都市计划与经营专业”,并设立 都市计划教研室。1956年该专业分为城市规划专业和城市建设工程专业(5年制)。1960年开始招收城市规 划专业硕士研究生。1986年正式成立城市规划系。1986年开始招收城市规划专业博士研究生。
培养目标
强调专业教育与素质教育并重、理论知识与实践经验并重、基本技能与创新能力并重的办学特色,以培 养具备扎实的专业基础和综合的知识素养、掌握城市规划设计与城市管理能力、具有复合型特征的城市规划 高级专业人才为目标。
师资队伍
在职教师47名,其中教授18名,副教授14名,讲师15名,按学科方向形成人居环境理论、城市与区域发 展研究、城市和区域规划理论和方法、城市设计理论与方法、生态城市环境等学科团队。
课程体系
基础课程:美术、画法几何与阴影透视、测量学、建筑结构、建筑构造、建筑概论、城市概论、工程经 济学。
学科基础课程:建筑设计基础、建筑设计原理、建筑史、建筑力学、城市规划导论、城市建设史、区域 经济与区域规划、城市生态与环境保护、城市地理学、城市社会学、城市经济学、城市开发导论。
专业特色课程:城市规划系统工程、城市规划管理与法规、城市规划原理、城市道路与交通、城市工程系统规划、城市设计概论、城市政策分析、城市规划思想史、地理信息系统、城市历史与文化保护、城市绿地规划原理、城市规划设计。
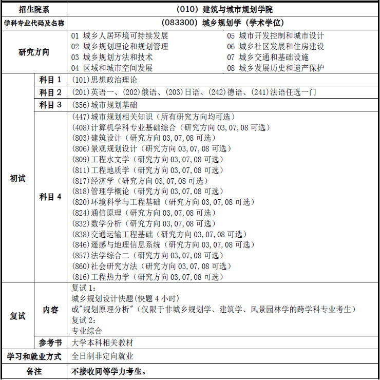
二、考试科目和研究方向

三、2018年建筑学院复试分数线
.jpg)
四、复旦大学城乡规划学考研参考书目:
《城市规划原理》,吴志强和李德华,中国建筑工业出版社,第四版,2010
《中国城市建设史》,董鉴泓,中国建筑工业出版社,第三版,2006
《外国城市建设史》,沈玉麟,中国建筑工业出版社,第二版,1996
《历史文化名城保护理论与规划》,王景慧,阮仪三,王林编著,同济大学出版社,1999
《历史城市保护学导论》,张松,上海科学技术出版社,2001
《区域研究与区域规划》,彭震伟,同济大学出版社,1998
.jpg)


















