一、学院介绍
同济大学土木工程学院是国内同类专业中教学和研究实力最强的学院之一,目前院内设有建筑工程系、地下建筑与工程系、桥梁工程系、结构工程与防灾研究所和水利工程系5个系所。另外还设有土木工程防灾国家重点实验室和国家土建结构预制装配化工程技术研究中心。
学院现有教职工403人,其中中国科学院院士和中国工程院院士5人,中国工程院外籍院士1人。具有研究生招生资格的在校研究生指导教师219人、正高级职称126人、副高级职称109人。现有9个博士点学科研究方向、12个硕士点学科、2个工程领域。设有土木工程博士后流动站、地质资源与地质工程博士后流动站。土木工程一级学科为国家级重点学科,地质工程为上海市重点学科。
创新知识、引领发展,培养面向未来国家建设需要、适应未来科技进步、德智体全面发展、具有国际视野和领导意识的拔尖创新人才始终是土木工程学院各项工作的主旨。
百年来,土木工程学院取得的科研成果和业绩享誉海内外,培养造就的土木工程方面专业人才遍布国民经济建设的各条战线。
土木工程学院历来重视教学和科研的结合、重视基础研究和工程应用研究的结合。近期将针对学院发展瓶颈与发展目标,锐意改革,创新高校管理体制与运行机制,深化落实全面推进卓越工程师人才培养机制。通过教授治学、人才选拔与培养机制改革、人事制度改革等措施,将教师的精力和兴趣进一步吸引到人才培养和科学研究上来。
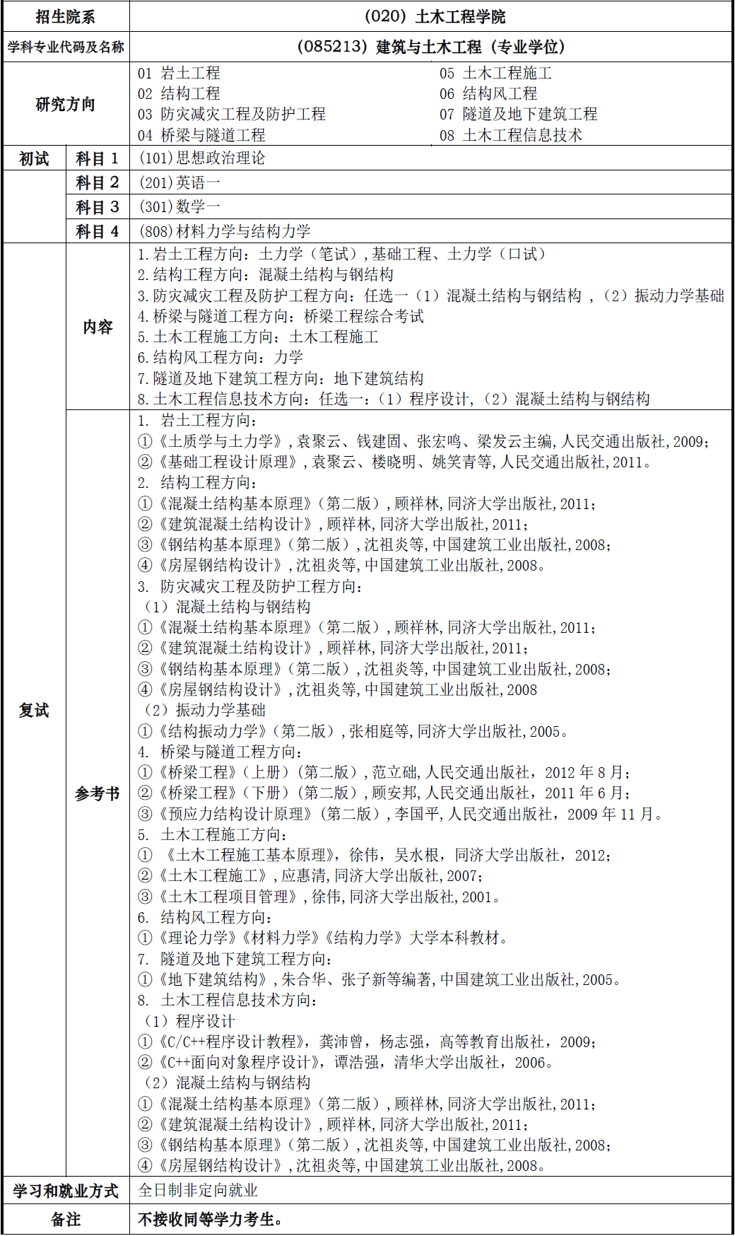
二、考试科目和研究方向

三、2018年建筑学院复试分数线
(2).jpg)
四、同济大学建筑与土木工程考研参考书目:
1. 《材料力学》 宋子康、蔡文安编,同济大学出版社,2001年6月(第二版)
2.《结构力学教程》(Ⅰ、Ⅱ部分),龙驭球、包世华主编,高等教育出版社,2000~2001年
3.《结构力学》(上、下册),朱慈勉、张伟平主编,高等教育出版社,2016年
.jpg)


















