一、复试参考书目
.jpg)
二、近三年复试分数线
|
年份 |
满分100分 |
满分>100分 |
复试基本分数线 |
|
2018 |
44 |
132 |
343 |
|
2017 |
44 |
135 |
321 |
| 2016 | 45 | 135 | 320 |
2018年各方向录取人数
儿童方向:进22人,刷4人。最终录取18人。
人力方向:进28人,刷16人。最终录取12人。
咨询方向:进23人,刷6人。最终录取17人。
UX方向:进27人,刷6人。最终录取21人。
合计:进100人,刷32人。最终录取68人。很常规的1:1.5的刷人比例。
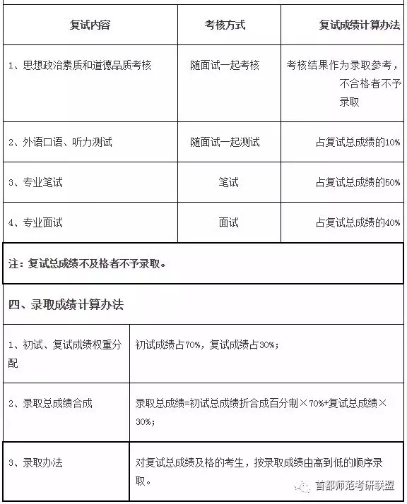
三、口语准备
1.英语考试形式:口语自我介绍、用英文回答一个专业问题,英语口语在复试中的比重是10%。
2.英语口语内容:这个每个人基本都不太一样,但基本根据我搜集的问题,其实也基本都是初试复习当中的问题,所以建议大家回顾一下初试复习的的教材中涉及的专有名词后面括号内的的英文,不然到时候老师问什么你都听不懂又怎么回答问题呢。
3.英语口语怎么准备和练习:推荐英语流利说、每日听力APP等,还有探索心理学视频、哈佛幸福课和美剧等都可以用来练习听力口语。
四、专业课笔试准备
1.笔试考试形式:初步预测仍是闭卷+手写
2.出题类型以及如何准备:往年《人格心理学》笔试是5道主观大题,但往年的具体复试的笔试真题其实已经没有太大的参考价值,不过舒华、陈亚旭老师的《心理学研究方法》这本书大家完全没必要担心,仔细看你会发现它跟我们的初试教材有很多重合的地方,很明显的是《实验心理学》和《心理统计学》,但实质是《普通心理学》是这些所有科目的基础。所以我们把内容吃透怎么考都不用害怕,具体的我会给大家把可能的考点总结一下。
五、专业课面试准备
1.专业课面试在复试当中其实是最能拉开大家差距的,表面看是考察的一些具体知识及应用,实质上透过你对这些知识考察的是你的人品、态度、潜力等综合素质。专业课面试中会有一些通用问题:比如自我介绍、你为什么考研、你对研究生以及未来生活的设想、有没有做过心理学研究、你最喜欢的一本心理学书籍等。
2.其次也有一些方向性的问题,即针对不同方向有不同的问题,比如说说你对儿童心理最新发展趋势的认识,其他方向的也可能这么问。最后,建议小伙伴们提前了解确定自己的意向导师哦。
2018首师大心理学院考研复试办法(供19年学子参考)
.jpg)
.png)


















