01
基本信息
本人本科某985城乡规划专业。一战北京大学深圳研究生院下的城市规划与设计学院地理学(城市与区域规划)专业,准备备考时间为九月到12月下旬约100天。两门专业科目分别选考673-地理学综合和853-城市与区域规划。
02
择校的原因及优势
选择该院校该专业考研的原因及考虑到的因素
其实自己之前一直是想准备本校本专业的研究生考试,因为相对外校来讲资料比较容易收集且有之前学长学姐的考试经验总结。但是在暑假8月份左右从网上了解到北京大学城市规划设计学院的暑期夏令营,从而发现北大深圳研究生院也有城乡规划相关专业,便开始进一步查找学校相关方面的考研信息。并且对比了一下本部(北大城市与环境学院)的相同专业只招2个人,而深研院今年的考研计划招生人数有18个人。并且个人感觉由于北大深研院的知名度可能还是相对较低,所以查看近几年的考研难度还是较低的。自己也最终下定决心转战北大深研院的城市与区域规划专业
该院校该专业考研报录情况介绍、考研难度分析
北大深研院的地理学(城市与区域规划)2019年总计划招生人数55人,其中考研计划招生人数18人(最终实际招生人数20人,等于多招了2个人),虽然都是地理学,但是下面又分了四个研究方向:城市规划与区域发展、土地利用规划与技术、生态规划与生态修复技术、城市设计。
报考同学可以结合自己的本科专业和报考方向来选择自己的专业课考试科目。但是要注意的是虽然北大招生简章上没有列各个方向的招生人数,但是在复试时会根据不同的方向来进行面试,比如今年有一半多人都选择了城市规划与区域发展方向,面试时就会比较扎堆,而像今年生态规划与生态修复技术方向一共只有一人过线,所以这个同学复试时就压力很小,也顺利通过了面试被录取。
具体历年的报录比,深研院的地理学在18年之前报考人数其实都不是很多,每年都要从本部接受调剂学生。之前也有学生选择报考本部的地理学,希望用深研院来保底。但是今年2019年由于学院的夏令营宣传和今年大环境考研人数的增长。今年报考深研院地理学(城市与区域规划)总人数达到了近百人,最终进入复试的都是一志愿报考深研院的同学,不再有北大本部调剂的同学。预计2020年的报考也会和今年一样,不再有本部调剂深研院的机会。所以对于未来想报考本部地理学(城市与区域规划)风险会更高一点。
.jpg)
图一:北京大学城市规划与设计学院招生方向及考生科目
03
初试备考
考研英语备考
考研英语暑假便开始学习朱伟恋练有词的视频教学,但是正式的复习也是到九月份开学才进入状态,前期到十月中旬便是跟着朱伟的视频课和恋恋有词课本来每天2h的单词学习。到十月中旬后便开始做第一轮真题,同时结合真题来复习第二遍单词。十一月中旬开始准备英语一的作文,参考书主要是王江涛的《考研英语高分写作》。但是我不建议大家上来就背范文,费时间且效果不大,我自己是总结了近十多年的考研真题题目进行归类汇总,然后整理出来五六个模板,考试的时候也就是直接套用上去。
考研政治备考
政治首推肖秀荣,我自己也就是根据肖秀荣的书前期每天花1.5h把1000题和书做了两遍,然后后期主要是做八套卷和背1000题自己的错题。考试前两周一定要认真做一下四套卷,特别是大题部分。肖秀荣每年都会有命中的题目,并且最主要的是让你到时候有东西写。因为自己是理科生,所以当时也没有想考政治提分,复习方法还是比较随大流,没有花太多时间
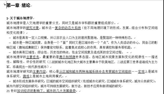
考研专业课一673-地理学综合备考
北大专业课一可以选择673地理学综合或601高等数学,因为自己大学数学成绩不是很高,且看以往数学总体打分都偏低,便选择了673地理学综合。北大的地理学综合是去年才开始地刺出题,并没有什么参考题目,没有复习重点。而且考察内容十分广,包括了自然地理、城市地理、人文地理、经济地理。也就是复习的时候要看四本书,复习内容还是较多的,所以如何在后期复习上整理清楚重点,减少背诵工作量是我复习准备的重点。
北大673地理学综合主要考察内容包括1.名词解释(15选10),2.简答题(8选4),3.论述题(6选3)。因为每一类题目都是选答而且自己时间有限,便冒险割弃的人文地理的复习,主要复习其他三本书。
自然地理主要是和北大同学要来的本部课件(也就是自然地理的作者蒙吉军教授),进行复习总结,并且自己也看到本部其实也有自然地理专业的研究生考试,自己也整理了本部857 综合自然地理与中国自然地理历年的考试题目和本部自然地理历年期末考试的题目。发现有几个重点其实每年都会有涉及。也在今年的考试中出现。
.jpg)
图二:综合自然地理知识点整理(部分)
经济地理在在看课本结合北大本部贺灿飞教授的课件进行一轮的系统复习,对于经济地理知识结构有一个大概的搭建,然后自己复习第二遍时便自己总结归纳各章节的重点,做成要点总结在后期进行针对背诵。
.jpg)
图三:经济地理知识点整理(部分)
城市地理主要除了用北大本部的讲义和课本进行复习,我自己用南大城市地理的讲义和考研复习资料进行补充。和前面一样,在根据讲义等进行完第一轮知识体系构建后,在后期主要是进行知识点的总结归纳,后期背诵和记忆上也能做到抓住重点。
.jpg)
图四:城市地理知识点整理(部分)
考研专业课二853-城市与区域规划备考
北大专业课二可以选择853-城市与区域规划或929-普通生态学或814-遥感概论。专业课二的选择是和自己报考的研究方向是挂钩的,比如自己报考的是城市规划与区域发展方向,专业课二考试科目便是的是853-城市与区域规划。城市规划原理考试包括名词解释(六选五)、简述题(六选五)、论述题(两道)
作为本科便是城乡规划专业,之前学习城乡规划原理时候便发现城乡规划原理的包含内容十分广泛,既包括城市规划思想史、也包含各类规划法则和设计标准等一系列内容。更加考察学生的专业素质和技能水平。因为深研院是于2018年第一年开始自主命题,之前考试和本部的考试内容一样都是925-城市规划原理。我在复习时主要根据的是参考书目同济版的城市规划原理,结合南京大学张京祥老师版的城乡规划原理(南大自己的内部讲义),北大吕斌教授的城市规划原理课上ppt进行复习,
因为不清楚北大的考试重点是哪些,我总结了一下近十年的本部城乡规划原理原题的名词解释和简答题的题频分布,和书本上的各个章节的知识点对应起来,在后续的复习上能够有的放矢。找到课本上的主要章节和考试重点
城乡规划原理另一个重点便是综述题,我整理出来近两年城市规划包括智慧城市、收缩城市、新型城镇化、雄安新区等热点内容。并关注本年度的乡规划年会的报告主题。来在平时学习学术大佬们的论文观点并转化为自己的内容。然后自己在考试前也要模拟时间练习几道题目。在时间和表述结构上做到心中有数。
.jpg)
图五:城乡规划原理真题题频整理(部分)
参考书目
1)673 地理学综合:蒙吉军 《综合自然地理学(第2版)》 (北京大学出版社2011年)、许学强 周一星 宁越敏《城市地理学(第二版)》(高等教育出版社2009年)、 赵荣 王恩涌 张小林 刘继生 周尚意 李贵才 韩茂莉 《人文地理学(第二版)》(高等教育出版社2006年)、李小建 李国平 曾刚 覃成林 林炳耀 张文忠《经济地理学(第二版)》(高第教育出版社2006年)
2)853城市与区域规划:吴志强、李德华《城市规划原理(第四版)》(中国建筑工业出版社2010年)、【美】理查德·T·勒盖茨 【美】弗雷德里克·斯托特 【美】张庭伟 田莉《城市读本(中文版)》(中国建筑工业出版社2013年)
3)929 普通生态学:
尚玉昌《普通生态学(第二版)》(北京大学出版社2013年) 、牛翠娟 娄安如 孙儒泳 李庆芬《基础生态学(第3版》(高等教育出版社2015年 )
4)814 遥感概论:彭望琭《遥感概论》(高等教育出版社2010年)、赵英时《遥感应用分析原理与方法(第二版)》(科学出版社2016年)
5)665 城市设计原理:王建国《城市设计(第3版)》(东南大学出版社2011年)、 吴志强 李德华《城市规划原理(第四版)》(中国建筑工业出版社2010年 )、 董鉴泓《中国城市建设史(第三版)》(中国建筑出版社2004年 )、 沈玉麟 《外国城市建设史》(中国建筑工业出版2007年 )、【美】理查德·T·勒盖茨 【美】弗雷德里克·斯托特 【美】张庭伟 田莉
《城市读本(中文版)》(中国建筑工业出版社2013年)
6)943 建筑设计与理论:
罗小未《外国近现代建筑史(第二版)》(中国建筑工业出版社2004年 )、 邹德依 戴路 张向炜《中国现代建筑史 》(中国建筑工业出版社2010年 )、 潘谷西《中国建筑史(第六版)》(中国建筑工业出版社2009年 )
04
复试经验
2019年复试根据1:1.2共有22人,根据四个方向进行排序。而且是根据不同方向有不同老师进行面试。2019年初试330分左右可以进入复试。复试内容相对轻松,主要包括自我介绍、口语测试(朗读随机一段英文短文)、抽取几道专业相关试题和老师交流。
.jpg)
图六:北京大学城市规划与设计学院复试内容
05
给学弟学妹的建议、鼓励
考研对于每个人来说都是一段很枯燥难熬的经历,但是在结束后,无论成功和失败,你都会佩服那段时间的心无旁骛和专心致志,为了一个目标孤独前行。而大家也不要焦虑准备时间到底来得及来不及,复习内容能不能看完。只要确定目标,从现在开始准备就足够了。
希望每个人都能取得理想成绩,不负青春!
.jpg)


















